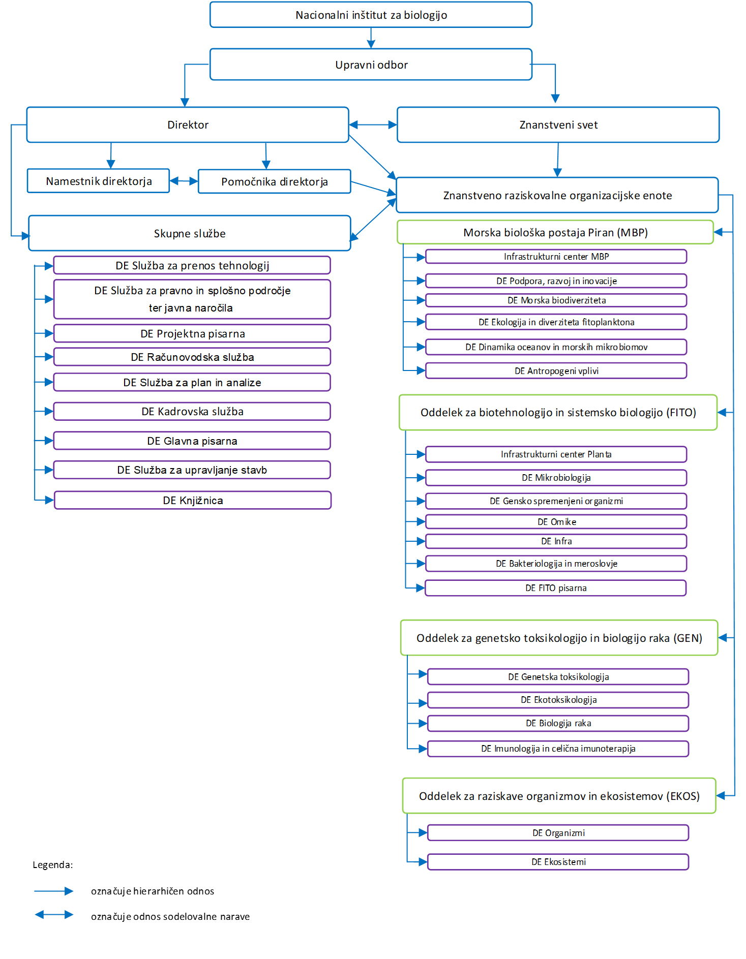
Organization
Governing Board:
Mandate: 9. 9. 2022 - 9. 9. 2026
- prof. dr. Franci Demšar (Nakvis) – president
- mag. Gašper Polajnar - representative of employees at NIB
- dr. Uroš Urleb
- dr. Tomaž Boh (MVZI untiln 12. 6. 2025)
- mag. Katja Žagar (from 2. 10. 2025
- dr. Ruth Rupreht (MOPE)
Director
Current Director is Assist. Prof. Anže Županič, PhD, Director
Deputy Director for Finance, Accounting, and Human Resources:
Franc Potočnik, MSc
Assistant Director for Legal and General Affairs and Public Procurement
Alenka Tomšič

Scientific council:
Mandate: 19. 6. 2024 - 18. 6. 2028
- Assist. Prof. Dr. Al Vrezec, President
- Doc. Dr. Martina Orlando Bonaca, Vice-president
- Assist. Prof. Anže Županič, PhD, Director NIB
- Prof. Dr. Kristina Gruden
- Dr. Ion Gutierrez Aguirre
- Prof. Dr. Matjaž Kuntner
- Prof. Dr. Lovrenc Lipej
- Assoc. Prof. Patricija Mozetič
- Assoc. Prof. Dr. Bojana Žegura
- Assist. Prof. Dr. Anže Županič
- doc. dr. Metka Novak (mandate from March 19, 2025, onwards).









